Skip to main content
Luis VoronovLuis Voronov
search
0
Menu
  • Hola
  • Portafolio
  • Sobre mí
  • Tutoriales Blender
  • Contáctame
  • Tienda
  • search
  • 0
Luis Voronov
CartClose Cart
Close Search

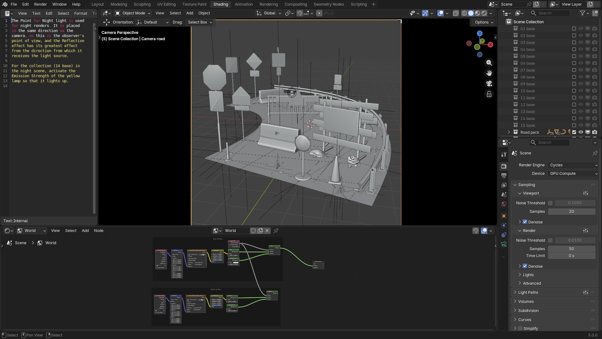
Seguridad vial

Blender / Cycles 50 samples - Colección de elementos de carretera con material reflectivo (día y noche)
  • Previous ProjectVectorización y diseño impreso

  • Next ProjectLatas de soda

Share
Share Share Share Pin

Diseño web, webmaster Wordpress, modelado 3D, marketing digital, fotografía digital, diseño corporativo, edición multimedia, community manager, Blender Foundation Certified Trainer.

Medios de pago:

Pago seguro por PayPal

¿Cómo funciona PayPal?

© 2026 Luis Voronov. All Rights Reserved.

  • x-twitter
  • facebook
  • linkedin
  • youtube
  • instagram
  • email
Close Menu
  • Hola
  • Portafolio
  • Sobre mí
  • Tutoriales Blender
  • Contáctame
  • Tienda