Máquina arcade
Original price was: $9.00.$4.50Current price is: $4.50.
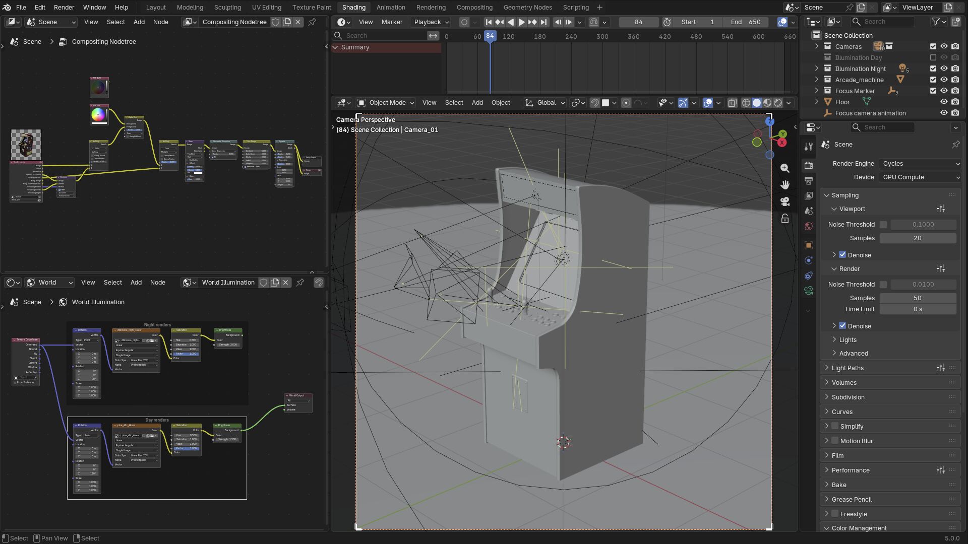
Archivo Blender 5.0 de una máquina arcade. La pantalla tiene un vídeo animado el cual puede ser actualizado (cambiado) a gusto del usuario en la configuración del material dentro del Shader Editor.
El archivo Blender contiene: mallas, iluminación y post producción hecha desde el Compositing de Blender. Adicionalmente encontrará todas las texturas (CC0) utilizadas en este render. El motor de render es Cycles a 50 samples. Todo está organizado dentro de contenedores para una fácil manipulación.













































